乐动平台app官网 - 手机app官方版免费安装
专注安防安检十四年
提供安检整体解决方案
麦盾安全产品
/
新闻资讯
/
服务支持
/
咨询热线:
020-37322411
麦盾首页
|
走进麦盾
|
公司简介
核心技术
合作伙伴
人才招聘
产品中心
|
安检门
安检机
安检周边配件
金属探测器
反恐公共防爆
危爆毒物品检测
储物柜/保密柜
安保涉密
车辆安全检测系统
访客管理/人脸识别/闸机
鞋靴制服
应急救援
新闻资讯
|
公司资讯
行业动态
常见问题
成功案例
|
政公检法安检案例
医院企业安检案例
公共景区安检案例
交通运输安检案例
监狱劳教安检案例
会馆体育安检案例
军区党政安检案例
教育学校安检案例
服务支持
|
售后服务
销售网络
视频中心
解决方案
|
生产制造企业
政府机构
公共安检方案
联系我们
麦盾产品中心
安检门
分类安检门
麦盾安检门
进口安检门
安检机
分类安检机
麦盾安检机
安检系统
安检周边配件
安检滑槽
传输柜
安检台
金属探测器
手持金属探测器
鞋底金属探测器
全金属检测机
检针机
反恐公共防爆
专业排爆
防爆设备
危爆毒物品检测
危险气体探测仪
危险液体探测仪
爆炸物 | 毒品探测仪
酒精测试仪
储物柜/保密柜
储物柜
指纹柜
安保涉密
电子巡更系统
涉密保密
信号屏蔽设备
手机点验设备
车辆安全检测系统
防冲撞系统
车辆检测系统
访客管理/人脸识别/闸机
访客管理系统
人脸识别系统
闸机
鞋靴制服
军靴类
皮鞋类
工作服
作训服
应急救援
防护装备
专业设备
无人机
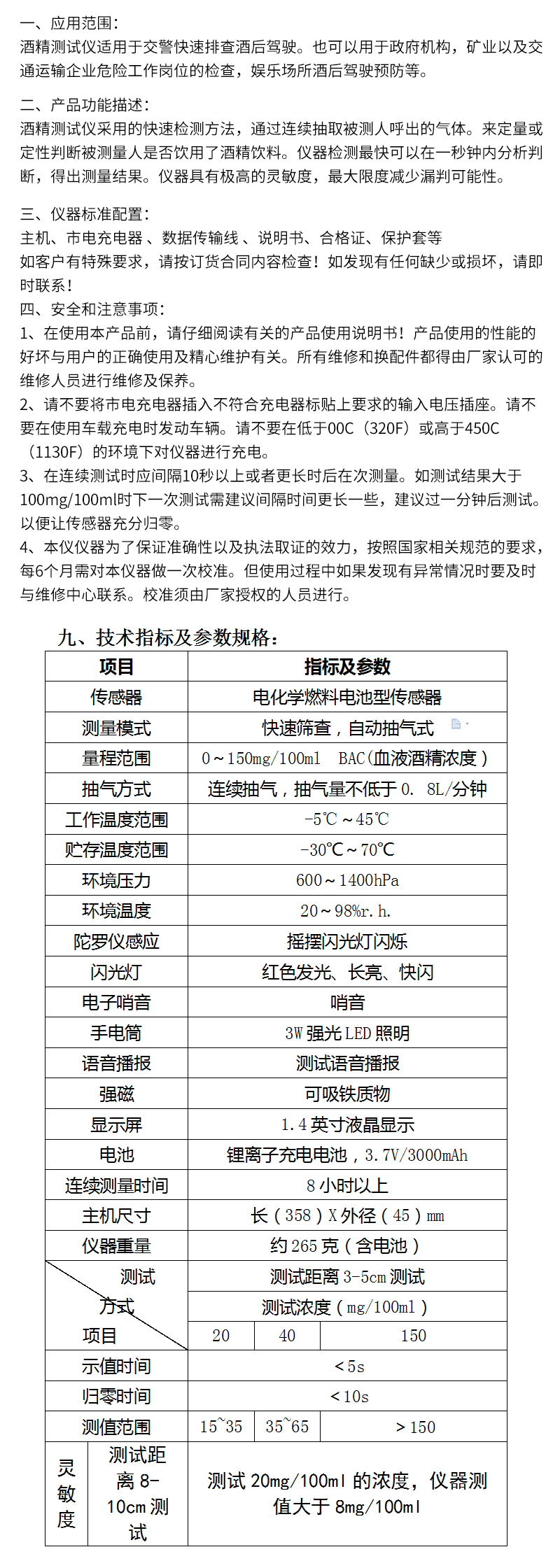
酒精测试仪 MD-JJCSY-01
气体酒精含量检测仪酒精测试仪MD-JJCSY-01
在线咨询
分享到:
产品详情
酒精测试仪 MD-JJCSY-01
产品特点
相关推荐产品
更多>
酒精测试仪 MD-JJCSY-01
酒精测试仪 MD-03
酒精测试仪